Elina Salmela
Keskiaikaisen legendan mukaan skandinaavisyntyinen ruhtinas Rurik nousi hallitsemaan Novgorodia vuonna 862. Novgorodia ja sittemmin Kiovan Rusjia ja Venäjää hallinnut suku polveutui hänestä 1600-luvun alkuun asti, ja myös sen jälkeen Venäjää hallinneet Romanovit olivat Rurikille sukua avioliittojen kautta. Rurikista väitetysti periytyvien ruhtinassukujen jälkeläisiä elää tänäkin päivänä. Asetelma on kutkuttava: voisiko näiden nykyjälkeläisten geenitesti kertoa lisää Rurikista ja hänen syntyperästään – oliko hän ylipäätään olemassa?
Taustaa
Ruhtinas Rurikin oletettuja nykyjälkeläisiä on tutkittukin. Geenitestien tulokset ovat olleet mielenkiintoisia mutta eivät lainkaan niin yksiselitteisiä kuin monet niistä tehdyt tulkinnat ovat antaneet ymmärtää. Tuloksista ei tietääkseni ole vertaisarvioitua tieteellistä julkaisua, mutta niitä on esitelty konferenssiposterissa vuodelta 2019 (Volkov & Seslavin 2019) sekä geenitestiyritys FamilyTreeDNA:n sivuilla (Rurikid Dynasty DNA Project; Russian Nobility DNA Project). Tässä kirjoituksessa käyn läpi näitä geenituloksia ja sitä, kuinka paljon – tai lähinnä kuinka vähän – ruhtinas Rurikista voidaan niiden perusteella sanoa.

Isät, pojat ja Y-kromosomit
Y-kromosomi periytyy isältä pojalle, ja sen avulla voidaan seurata isälinjoja kauas menneisyyteen. Jos tiedetään tai arvellaan, ketkä nykymiehet olisivat samaa isänpuoleista sukua, heistä voidaan tutkia, onko kaikilla samanlainen Y-kromosomi eli sama Y-haplotyyppi. Sama haplotyyppi todistaa, että näillä miehillä on yhteinen isälinjan esi-isä lähimenneisyydessä, samoin se jos haplotyypit poikkeavat toisistaan vain vähän eli kuuluvat samaan nk. haploryhmään. Mitä enemmän haplotyypit poikkeavat toisistaan, sitä kauempana menneisyydessä niiden yhteinen esi-isä on. Jos haplotyypit ovat hyvin erilaiset, ei isälinjan esi-isäkään voi olla ollut yhteinen, paitsi hyvin kauan sitten: kymmeniätuhansia vuosia takaperin.
Nykyjälkeläisten jakama Y-kromosomityyppi kuitenkin todistaa vain yhteisen esi-isän olemassaolon. Hänen henkilöllisyydestään se ei kerro mitään. Esimerkiksi veljelläni ja parilla pikkuserkullani on yhteiseltä isänisänisältämme peritty Y-kromosomi, mutta se ei vielä todista että isoisoisämme olisi ollut Pablo Picasso (vaikka ikäluokkakin täsmää). Saati sitten että isoisän isä olisi ollut Joulupukki ja että Joulupukki niin ollen olisi olemassa. Isoisoisän henkilöllisyyden pystyisi viime kädessä todentamaan vain haudan avaamalla. Tarkkaan ottaen silloinkin sukulaisuuden pystyisi ainoastaan sulkemaan pois, jos osoittautuisi että Y-haplotyyppi ei täsmää nykyjälkeläisiin. Sen sijaan täysin varmaksi isoisoisyyttä ei voisi todistaa, vaikka haplotyyppi täsmäisikin. Sama haplotyyppi olisi nimittäin voinut periytyä myös isoisoisän veljeltä ja aika monelta paljon kaukaisemmaltakin sukulaiselta. Tämä johtuu siitä, että Y-kromosomit muuntuvat suhteellisen harvoin, varsinkaan sellaisilla tavoilla jotka tulevat testauksessa näkyviin.
Rurikista ei ole säilynyt hautaa eikä jäännöksiä. Itse asiassa ei ole varmuutta edes, oliko hän olemassa eli historiallinen henkilö, sillä vanhimmatkin hänestä kertovat lähteet on kirjoitettu satoja vuosia jälkikäteen, ja niiden kirjoittamisen pontimena on todennäköisesti ollut esimerkiksi valta-asetelmien vahvistaminen ennemmin kuin historiallisten tietojen tarkka muistiinmerkitseminen. Koska jäännöksiä ei ole, Rurikin itsensä DNA:ta ei päästä tutkimaan. Niinpä Rurikista ei pystytä sanomaan mitään niin suoraviivaista ja yksiselitteistä kuin taannoisessa tutkimuksessa, jossa leicesteriläisen parkkipaikan alta löytynyt luuranko tunnistettiin hyvin suurella todennäköisyydellä kuningas Rikhard III:ksi (k. 1485) mm. jäljittämällä hänen isän- ja äidinpuoleiset nykysukulaisensa (King ym. 2014).

Rurik oli N-miehiä – vai eikö sittenkään?
Joka tapauksessa Rurikin nykyjälkeläisistä saadut DNA-tulokset ovat mielenkiintoisia. Ensimmäinen tieto saatiin Venäjän Newsweek-lehden vuonna 2006 teettämästä geenitestistä: siinä tutkittiin yhden miehen, Dmitri Shahovskiin DNA:ta. Shahovskii toimii Venäjän historian ja filosofian professorina Ranskassa. Hänen Y-kromosominsa paljastui olevan muotoa, jota nimitetään N1c:ksi. (Käytän tässä kirjoituksessa haploryhmistä selvyyden vuoksi samoja nimiä kuin konferenssiposterissa, vaikka haploryhmien numerointia muutetaan aika ajoin: ko. haploryhmän uudempi nimi on N1a. Eri nimiversiot eivät kuitenkaan vaikuta esittämääni päättelyyn.) Sittemmin sama N1c-muoto on löytynyt muistakin Rurikista periytyvistä ruhtinassuvuista eli nk. rurikideista.
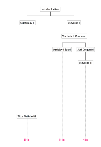
Sukupuutietojen mukaan kaikkien näiden sukujen yhteinen isänpuoleinen esi-isä olisi Jaroslav I Viisas, joka eli noin vuosina 978–1054. Niinpä nykyruhtinassukujen yhteinen Y-kromosomimuoto N1c olisi peräisin häneltä (kuva). Legendan mukaan Jaroslav Viisas oli Rurikin pojanpojan pojanpoika. Jos legenda pitää paikkansa, Jaroslav Viisas olisi siis perinyt Y-kromosominsa Rurikilta eli myös Rurik olisi ollut N1c. Legendan sukupuutietojen paikkansapitävyyttä on kuitenkin vaikea arvioida, sillä ne on merkitty muistiin vasta 1100-luvun alkupuolella, ja sitä ennen matkan varrelle on voinut osua vääriä isyyksiä tai muuta sekaannusta.

Jotain sekaannusta on ilmeisesti ollut myös Jaroslav Viisaan jälkeisissä sukupolvissa, sillä osa testatuista rurikideista ei ollutkaan Y-kromosomityypiltään N1c vaan R1a ja I1a, eivätkä siis laisinkaan samaa isänpuoleista sukua. Se ei sinänsä ole ihme: Jaroslav Viisaasta nykypäivään on tuhat vuotta eli noin 35 sukupolvea, joten siihen väliin mahtuu todennäköisesti myös joitakin vääriä isyyksiä, joiden kohdalla Y-kromosomilinja on katkennut. Itse asiassa niinkin matala väärän isyyden todennäköisyys kuin 1 % johtaisi 35 sukupolvessa siihen, että isälinjan katkeamisen todennäköisyys olisi noin 30 %. Jos vääriä isyyksiä olisi 2 %, 35 sukupolvessa isälinjoista ehtisi katketa puolet. Nykyväestöissä väärien isyyksien osuuden on arvioitu vaihtelevan yleisesti 1 %:n molemmin puolin, esim. Sveitsistä on mitattu 0,8 % (Sasse ym. 1994) ja Islannista 1,5 % (Helgason ym. 2003). Toisaalta selvästi korkeampiakin, jopa yli 10 %:n lukemia on nähty. Sitä, ovatko väärät isyydet olleet menneinä vuosisatoina yleisempiä vai harvinaisempia kuin nykyään, voitaneen toistaiseksi vain arvailla.
Kertooko haploryhmä alkuperän?
Rurikin on legendan perusteella ajateltu olleen skandinaavista alkuperää. Ruhtinassuvuilla nähty N1c-kromosomityyppi on siihen nähden mielenkiintoinen ja hieman yllättäväkin tulos, sillä erilaisine lähimuotoineen se on yleinen ennen kaikkea suomalais-ugrilaisia eli uralilaisia kieliä puhuvilla väestöillä ja muutenkin laajalti pohjoisessa Euraasiassa Siperiaa myöten, mutta ei niinkään Skandinaviassa (Ilumäe ym. 2016, Tambets ym. 2018). Volkov & Seslavin kuitenkin raportoivat konferenssiposterissaan (2019), että ruhtinassuvuilta löytynyttä N1c:n alatyyppiä lähellä olevia tyyppejä on runsaasti Ruotsissa, kaikkein lähintä erityisesti Uppsalan alueella. Tämän he tulkitsevat todistavan Rurikin skandinaavisen alkuperän (”[T]he genetic results fully confirm the historical accounts of the early Russian chronicles about the Scandinavian origin of Rurik”).
Aivan näin suoraviivaisesti asiaa ei kuitenkaan voi päätellä. Venäjälle ja ruhtinassukuihin päätynyt N1c-tyyppi on toki todennäköisimmin peräisin sieltä, missä sitä on ollut aikanaan eniten, mutta periaatteessa se on voinut tulla myös mistä tahansa muualta, missä sitä on tuolloin ylipäänsä esiintynyt. Tietomme haploryhmien muinaisesta esiintymisestä ovat kuitenkin toistaiseksi lähes olemattomat. Niinpä paras käytettävissä oleva tietolähde on niiden nykyinen esiintyminen, vaikka se voi tietysti poiketa yli tuhannen vuoden takaisesta tilanteesta – ja todennäköisesti poikkeaakin. Myös tiedot nykytilanteesta vaihtelevat tarkkuudeltaan sen mukaan, montako henkilöä eri maista ja eri alueilta on testattu tai testauttanut itsensä. Konferenssiposteri (Volkov & Seslavin 2019) ei kerro, millaiseen henkilömäärään sen ilmoittamat yleisyydet perustuvat, mutta lueteltujen prosenttilukujen perusteella arvelen, että rurikidien N1c:n lähityyppejä on ollut laskennassa mukana kaikkiaan 42 henkilöltä. Heistä 52 % eli ilmeisesti 22 henkilöä on Ruotsista, 6 henkilöä Suomesta, 4 Venäjältä ja 4 Britanniasta. Lähin alatyyppi on YFull-nettitietojen [link: http://www.yfull.com/tree/N-Y85136/, 3.10.2021] mukaan kahdella henkilöllä, molemmat Uppsalan läänistä. On selvää, että näin pienissä lukumäärissä sattumakin voi näytellä melkoista osaa – esimerkiksi jos jossain suvussa on laajalti innostuttu geneettisestä sukututkimuksesta. Tieteellisessä julkaisussa kerrottujen taustatietojen pohjalta näitä todennäköisyyksiä saattaisi pystyä arvioimaan tarkemmin, mutta tällä haavaa konferenssiposterin antama informaatio ei siihen riitä.
Kaikkinensa on siis hyvin mahdollista, että Venäjän ruhtinassukujen N1c-tyyppi olisi peräisin Ruotsin alueelta, mutta ei ole myöskään lainkaan mahdotonta, että se voisi olla kotoisin muualtakin. Siten geneettiset havainnot eivät alkuunkaan aukottomasti todista Rurikin olleen skandinaavista alkuperää.
Muinaiset luut mutkistavat kuvaa
Rurikista itsestään ei siis ole säilynyt jäännöksiä, joita voitaisiin tutkia geneettisesti. Sen sijaan monista ruhtinassukupuun myöhemmistä henkilöistä on, ja heistä ainakin kahden DNA:ta on tutkittu: he olivat mukana laajassa viikinkien retkiä selvittäneessä tutkimuksessa, jossa tarkasteltiin yli neljänsadan vainajan perimää (Margaryan ym. 2020). Heistä toinen on 1000-luvulla elänyt Gleb Svjatoslavitš, joka oli Rurikin sukupuun mukaan tämän isälinjainen jälkeläinen seitsemännessä sukupolvessa. Toinen on Izjaslav Ingvarevitš, joka eli 1200-luvun alkupuolella ja oli sukupuun kahdettatoista sukupolvea Rurikista lukien. Kutkuttavan mielenkiintoisesti osoittautui, että kumpikaan heistä ei ollut Y-kromosomityyppiä N1c, vaan Gleb Svjatoslavitš oli I2a ja Izjaslav Ingvarevitš R1a.

Sukupuusta katsoen olemme siis tilanteessa, jossa N-isälinja on itse asiassa havaittu vain Rurikin oletetuilla nykyjälkeläisillä mutta sukupuusta tutkituilla muinaisyksilöillä on molemmilla muu isälinja. Niinpä sukupuu väittää, että Svjatoslav II:lla olisi I- ja N-isälinjan poikia, Mstislav I Suurella olisi R- ja N-isälinjan poikia ja sitä myötä Jaroslav Viisaalla sekä N- että I- että R-isälinjojen poikia. Tämä ei tietenkään ole mahdollista, sillä nämä Y-kromosomityypit ovat alunperin erkaantuneet jo tuhansia vuosia sitten, eivätkä ne voi muuttua toisikseen näin lyhyellä aikavälillä. Niinpä sukupuu ei voi tällaisenaan pitää paikkaansa (olettaen että tutkitut luut todella ovat Gleb Svjatoslavitšin ja Izjaslav Ingvarevitšin eivätkä jonkun muun – sen todennäköisyyteen en osaa Margaryanin ym. julkaisun perusteella ottaa kantaa). Syynä voi olla väärä isyys siihen nähden, mitä aikalaiset ovat itse olettaneet, tai sitten senaikainen tieto sukupuusta on pitänyt paikkansa mutta ei ole välittynyt oikeana meille saakka.
Onko I parempi selitys kuin N?
Tässä kohtaa pääsemme todennäköisyyslaskennan pariin. Sukupuussa on ilmeisiä ongelmia, joiden selittäminen vaatii joka tapauksessa olettamaan joitakin vääriä isyyksiä matkan varrella. Siksi sopii kysyä, ovatko väärät isyydet johtaneet nimenomaan N1c:n vaihtumiseen muiksi haploryhmiksi, vai olisiko muutos voinutkin tapahtua toiseen suuntaan. Toisin sanoen: kun huomioidaan myös muinaisyksilöiden tulokset, kuinka paljon todennäköisempää enää on, että Jaroslav Viisaan haploryhmä olisi ollut N1c kuin että se olisi itse asiassa ollut R1a tai I2a?
Vaikka myös nykyrurikideilta on löytynyt haploryhmiä jotka eivät millään voi kaikki sopia samaan sukupuuhun yhtaikaa, heidän kohdallaan N1c on usein tulkittu suvun alkuperäiseksi haploryhmäksi sillä perusteella että se on ollut testatuilla yleisimmin nähty haploryhmä: Volkovin & Seslavinin (2019) mukaan N1c oli 40 %:lla vuosina 2006-2017 testatuista, joita oli yhteensä runsaat neljäkymmentä henkilöä. Paljous on kuitenkin epälooginen perustelu: muita haploryhmiä ei voi sulkea pois pelkästään sillä, että N1c:tä on nähty eniten. Vastaesimerkkinä voi hyvin kuvitella isän, jolla on kaksi poikaa, paitsi että toinen ei oikeasti ole hänen. Kymmenen sukupolvea myöhemmin toisella pojista voi olla sata isälinjan jälkeläistä ja toisella yksi (tai ei yhtään, jos hän ei esimerkiksi sattunut saamaan yhtään poikaa tai pojanpoikaa), ihan pelkästään sattumalta, mutta siitä ei voida päätellä, että nimenomaan se kummalla on sata olisi isänsä poika. Rurikidien tapauksessa saatuun tulokseen vaikuttaa lisäksi vielä toisenkinlainen sattuma: se, ketkä ruhtinassukujen jäsenet ovat halunneet osallistua testaukseen ja ketkä eivät.
Väärien isyyksien määrä ratkaisee
Eri haploryhmien yleisyys oletettujen jälkeläisten joukossa ei siis todista, mikä haploryhmistä on alkuperäinen ja mitkä väärien isyyksien tai myöhempien sekaannuksien tulosta. Sen sijaan haploryhmien sijainti sukupuussa kertoo paljonkin. Koska väärät isyydet ovat – ja ovat varmaankin kaikkina aikoina olleet – harvinaisempia kuin oikeat, sukupuu käy sitä epätodennäköisemmäksi, mitä enemmän vääriä isyyksiä sen täytyy sisältää täsmätäkseen geneettisiin havaintoihin. Periaatteessa voimme kuvitella sukupuun, jossa olisi pelkkiä vääriä isyyksiä ja Y-kromosomilinja vaihtuisi joka sukupolvessa, mutta tällainen tapahtumaketju ja sukupuu on tietysti erittäin epätodennäköinen.
Tarkastelen tässä todennäköisimpiä sukupuita, joissa Jaroslav Viisaalta on periytynyt ruhtinassuvuille päätynyt N1c tai vaihtoehtoisesti Gleb Svjatoslavitšin I2a taikka Izjaslav Ingvarevitšin R1a. Näistä yksinkertaisin tapaus on ensimmäinen: se, jossa kaikkien kolmen ruhtinassuvun haaran N1c on periytynyt Jaroslav Viisaalta. Silloin Gleb Svjatoslavitšin I2a:n selittämiseen tarvitaan yksi väärä isyys hänen ja hänen isänsä Svjatoslav II:n välissä ja Izjaslav Ingvarevitšin R1a:n selittämiseen toinen väärä isyys jossain hänen ja Mstislav I Suuren välisistä neljästä sukupolvenvälistä. Jos yksinkertaisuuden vuoksi tarkastellaan sukupuuta vain Titus Mstislavitšiin, Vsevolod III:een ja Mstislav I:n Suuren tässä nimeämättömään poikaan saakka, sukupuussa on yhteensä 19 periytymistapahtumaa. Tässä tapauksessa näistä siis 17 on oikeita ja 2 vääriä, ja sukupuun todennäköisyys on (1-v)17 × v2, missä v on väärän isyyden todennäköisyys. Koska näitä sukupuita on kaikkiaan neljä (joissa Mstislav I Suuren ja Izjaslav Ingvarevitšin välinen väärä isyys on eri kohdissa), todennäköisyys että nykyruhtinassukujen N1c on Jaroslav Viisaalta on yhteensä 4 × (1-v)17 × v2.

Suvun alkuperäinen haploryhmä voi olla myös I tai R
Jos puolestaan Gleb Svjatoslavitšin I2a olisi peräisin Jaroslav Viisaalta, vääriä isyyksiä tarvitaan vähintään kolme (kuva). Yhteensä kolmen väärän isyyden sukupuita on 7 × 2 × 4 eli 56 kappaletta, ja kunkin todennäköisyys on (1-v)16 × v3. Myös neljä väärää isyyttä sisältäviä selityksiä olisi useita (niissä R1a periytyy Mstislav I Suurelta tai häntä edeltäviltä sukupolvilta saakka), mutta ne ovat paljon epätodennäköisempiä kuin vain kolme väärää isyyttä sisältävät selitykset ja jätetään kuvassa huomiotta.

Vastaavasti jos Izjaslav Ingvarevitšin R1a olisi peräisin Jaroslav Viisaalta, vääriä isyyksiä tarvitaan vähintään neljä (kuva). Vselovod I:n puoleisessa haarassa olisi näistä kaksi, joista toisella kaksi mahdollista tapahtumiskohtaa. Svjatoslav II:n puoleisessa haarassa olisi toiset kaksi. Svjatoslav II itse voisi olla joko N1c (kuten kuvassa), jolloin sukupuun todennäköisyys olisi kaikkiaan 2 × (1-v)15 × v4, tai I2a, jolloin todennäköisyydeksi tulisi 7 × 2 × (1-v)15 × v4, (Svjatoslav II:n ja Titus Mstislavitšin välillä on seitsemän mahdollista tapahtumakohtaa, ja kussakin tapauksessa Vsevolod I:n puoleisessa haarassa toinen väärä isyys voi tapahtua joko ennen Juri Dolgorukia tai hänen jälkeensä), tai R1a, jolloin todennäköisyys olisi myös 14 × (1-v)15 × v4. Yhteensä kaikkien näiden sukupuiden todennäköisyys olisi siis 30 × (1-v)15 × v4.

Yllä laskettuja todennäköisyyksiä ei kuitenkaan voi verrata toisiinsa täysin suoraviivaisesti, koska nähdyn sukupuun selittämiseen ei I2a- ja R1a-haploryhmien tapauksissa riitä että tapahtuu kolme tai neljä väärää isyyttä, vaan joka kerta tilalle pitäisi tulla nimenomaan N1c. Emme tiedä, kuinka yleinen N1c on ollut tuon ajan väestössä – tai erityisesti mahdollisten isäehdokkaiden keskuudessa – mutta tämä ehto joka tapauksessa pienentää I- ja R-selitysten suhteellisia todennäköisyyksiä.
Lopulliseen todennäköisyyteen vaikuttaa koko sukupuu
Yksinkertaisuuden vuoksi oletin tässä, että N1c-haploryhmää olisi ollut sukupuussa jo Titus Mstislavitšilla, Vsevolod III:lla ja Mstislav I:n Suuren pojalla. Oikeastaan ylläolevan kaltainen laskentatapa pitäisi kuitenkin ulottaa sukupuussa nykypäivään asti. Erityisen mielenkiintoista olisi päästä näkemään, miten sukupuuhun sijoittuvat ne nykyrurikidit, joilta on testissä löytynyt muu haploryhmä kuin N1c – liittyvätkö heidän sukunsa samoihin vai eri haaroihin kuin Gleb Svjatoslavitš ja Izjaslav Ingvarevitš. Jos esimerkiksi I2a-haaroja olisi eri puolilla sukupuuta, se tekisi I2a:sta paljon todennäköisemmän vaihtoehdon suvun alkuperäiseksi haploryhmäksi kuin sen esiintyminen pelkästään Gleb Svjatoslavitšilla.
Yritin hieman selvitellä asiaa, mutta se osoittautui liian monimutkaiseksi: minulla ei ole pääsyä tarvittaviin lähteisiin, eikä niiden tulkinta ja arviointi sitä paitsi kuulu geneetikon asiantuntemukseeni. Aiheesta löytämäni yhteenvedot puolestaan vaikuttivat siltä, että niiden tulkintoja väritti kulloisenkin kirjoittajan halukkuus löytää perusteet todistaa Rurikin alkuperä skandinaaviseksi tai vaihtoehtoisesti nimenomaan ei-skandinaaviseksi. Niinpä päädyin tekemään tässä laskelmia pelkästään kahden muinaisyksilön sekä N1c-nykyjälkeläisten perusteella ja olettamaan, että N1c tulee sukupuuhun viimeistään 4.–8. sukupolvessa Jaroslav Viisaan jälkeen. Jos N1c on voinut tulla ruhtinassukuihin vasta lähempänä nykypäivää, I2a- ja R1a-vaihtoehtojen suhteellinen todennäköisyys olisi suurempi.
Haploryhmien ikää on vaikea laskea tarkasti
Myös ruhtinassukujen N1c-haploryhmän iän perusteella on oletettu, että se periytyisi Rurikilta tai ainakin Rurikin ajoilta. Eri ruhtinassuvuilla on hiukan erilaiset versiot tästä haploryhmästä, ja haploryhmän ikää voidaan arvioida näiden erojen määrän perusteella (kun erojen keskimääräinen kertymisnopeus tiedetään). Volkovin ja Seslavinin (2019) laskema arvio iäksi on 1000 ± 50 vuotta, YFullin 500–1450 vuotta. Ensimmäinen sopii tietysti herkullisesti ajatukseen Jaroslav Viisaasta yhteisenä esi-isänä, mutta jälkimmäinen lienee realistisempi: koska haplotyyppejä muokkaavat mutaatiot tapahtuvat satunnaisesti, niiden kertymisnopeus voi toisinaan poiketa melko paljon keskimääräisestä nopeudesta. Tarkimmilla yleisesti käytetyillä Y-DNA-testeillä keskimääräinen nopeus on yksi mutaatio 70–90 vuodessa (ydna-warehouse.org/statistics.html). Silloin haplotyypit joiden yhteisestä esi-isästä on aikaa tuhat vuotta poikkeavat toisistaan noin 25 mutaation verran (80 vuoden mutaatiovälin mukaan laskettuna), mutta tämä määrä voi hyvinkin vaihdella sattumalta: 95 %:n todennäköisyydellä se on jossakin 16:n ja 35:n välillä. Vastaavasti 25 mutaatiota saattaa kertyä niinkin eripituisina aikoina kuin 700–1500 vuotta. Sen puolesta ruhtinassukujen N1c-haplotyyppien yhteistä esi-isää ei pystytä ajoittamaan kovinkaan tarkasti, ja ikäarviota on vaikea nähdä perusteena Rurik-oletuksen puolesta tai sitä vastaan.

Geenit eivät puhu Rurikin legendan puolesta eivätkä sitä vastaan
Mitä ruhtinas Rurikista siis lopulta voidaan sanoa geneettisten tulosten perusteella? Valitettavasti ei oikeastaan mitään varmaa: niin kauan kuin ei ole mahdollista tutkia DNA-näytettä Rurikista itsestään, geenit eivät pysty todistamaan edes hänen historiallisuuttaan saati maantieteellistä alkuperäänsä. Kokonaisuutena Venäjän ruhtinassukujen geneettiset tutkimukset ovat kuitenkin tarjonneet kutkuttavan tiedon, että useat suvut jakavat N1c-haploryhmän alatyypin, joka voisi olla Uppsalan seudulta ja suunnilleen oikean ikäinen ollakseen periytynyt Rurikilta tai vähintäänkin Jaroslav Viisaalta. Toisaalta jos varhaisessa sukupuussa on ollut yksikin väärä isyys, yhteinen Y-kromosomi on saattanut periytyä joltakulta aivan muulta. Niinpä geneettisillä tuloksilla ei viime kädessä voida sen paremmin tukea kuin horjuttaa keskiaikaisen legendan kertomia tietoja Rurikista.
———
FT Elina Salmela on geneetikko, joka tutkii Suomen ja lähiseutujen muinais-DNA:ta Sugrige-projektissa Ella ja Georg Ehrnroothin säätiön apurahalla. Tämän kirjoituksen pohjana hän on hyödyntänyt lähdekirjallisuuden lisäksi keskustelujaan FT Heta Aalin, FT Mila Oivan, FT Marja Pirttivaaran ja FT Sanni Överstin kanssa.
Kirjoitusta on täsmennetty yleisöpalautteen perusteella 20.6.2022.
Lähteet
Helgason A. ym. 2003: A populationwide coalescent analysis of Icelandic matrilineal and patrilineal genealogies: evidence for a faster evolutionary rate of mtDNA lineages than Y chromosomes. American Journal of Human Genetics 72: 1370–88. doi: 10.1086/375453.
Ilumäe A.M. ym. 2016: Human Y Chromosome Haplogroup N: A Non-trivial Time-Resolved Phylogeography that Cuts across Language Families. American Journal of Human Genetics 99: 163–73. doi: 10.1016/j.ajhg.2016.05.025.
King T.E. ym. 2014: Identification of the remains of King Richard III. Nature Communications 5: 5631. doi: 10.1038/ncomms6631.
Margaryan A. ym. 2020: Population genomics of the Viking world. Nature 585: 390–396. doi: 10.1038/s41586-020-2688-8.
Sasse G. ym. 1994: Estimating the frequency of nonpaternity in Switzerland. Human Heredity 44: 337–43. doi: 10.1159/000154241.
Tambets K. ym. 2018: Genes reveal traces of common recent demographic history for most of the Uralic-speaking populations. Genome Biology 19: 139. doi: 10.1186/s13059-018-1522-1.
Volkov V.G. & Seslavin A.N. 2019: Genetic study of the Rurik dynasty. Konferenssiposteri, Centenary of Human Population Genetics, Moskova 29.–31.5.2019.

This do not mean a Rus-wife had lovers. It only means the Rus-wife had a child ”before” her marriage with the king. Then the king may be adopted the child after their marriage. Child before marriage is common in the norse saga-world. A child of the ”green youth”. Such child is probably brought up by the Rus-wife´s own kin, if the king do not adopt.
A lover to a Rus-wife would not live specially long time after the Rus-wife showed up pregnant durin ongoing marriage. And may be not the wife too.
TykkääLiked by 1 henkilö
The timing of the pregnancy wouldn’t change the baby’s genetic code.
TykkääTykkää
I really wonder if there’s anyone left from the Rurik Dynasty
TykkääTykkää
Mikäli Rurikin lähin YFull alatyyppi olisi tuo yllä mainittu N-Y85136, tarkoittaisi se myös sitä, että Rurikin noin 180 vuotta aiemmin syntynyt isälinjainen suvun jäsen olisi ollut yksi niistä viikinkisotureista jotka surmattiin väijytyksessä yhdessä 39 muun viikinkisoturin ja Uppsalalaisen Svean kuningas Ingvar Östenssonin kanssa Salmen kylässä Saarenmaalla noin vuonna 683 jKr. Tuossa mainitun viikinkisoturin Y-DNA on saatu selvitettyä ja se on N-Y10933 ja se on nimetty viikinkilöydösten tunnuksella VK508. Tuo samain N-Y10933 kuuluisi siten myös Rurikille ja hänen veljilleen, koska sitä seuraava YFull mutaatio on juuri tuo alussa mainittu N-Y85136.
TykkääTykkää